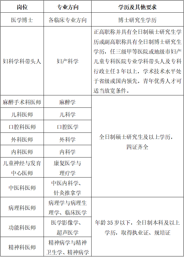
一、招聘岗位及要求

二、福利待遇
(一)学科带头人、博士年薪约40-60万元,可享受安家费,特殊情况可面议。
(二)医师年薪约12-17万,主治医师年薪约15-20万。
(三)急需紧缺专业的硕士研究生可享受安家费20万元。
(四)享受同工同酬待遇。
(五)其他待遇可面谈。
三、报名方式及要求 (一)报名方式及要求:请将电子简历投至邮箱:qyfy168@126.com,要求简历附上相关证件扫描件,文件名格式:姓名+应聘岗位+学历(需注明学历)+专业; (二)联系人:梁老师,向老师,联系电话:0763-3379013。
找人才
找工作